اینڈوتھیلیل پروجینیٹر سیل مائکروویسیکلز کے حفاظتی اثرات Ang II کی حوصلہ افزائی چوہے کے گردے کے سیل کی چوٹ پر
Mar 11, 2022
خلاصہدائمی ہائی بلڈ پریشر کی قیادت کر سکتے ہیںگردے کا نقصان,ہائی بلڈ پریشر نیفروپیتھی یا ہائی بلڈ پریشر نیفروسکلروسیس کے نام سے جانا جاتا ہے۔ ان مالیکیولر میکانزم کی مزید تفہیم جن کے ذریعے ہائپر ٹینشن نیفروپیتھی تیار ہوتی ہے مؤثر تشخیص اور علاج کے لیے ضروری ہے۔ موجودہ مطالعہ نے ان میکانزم کی چھان بین کی جس کے ذریعے اینڈوتھیلیل پروجینیٹر سیل (EPCs) بنیادی چوہے کی مرمت کرتے ہیں۔گردہخلیات (PRKs)۔ ELISA، Cell Counting Kit-8 اور Flow cytometry Asses کا استعمال EPCs یا EPC-MVs کے آکسیڈیٹیو تناؤ، سوزش، سیل کے پھیلاؤ، apoptosis اور AngII کے ذریعے PRKs کے سائیکل پر اثرات کا تجزیہ کرنے کے لیے کیا گیا تھا۔ انجیوٹینسن II (Ang II) کا استعمال کرتے ہوئے PRK چوٹ کا ماڈل قائم کیا گیا تھا۔ Ang II شامل کرنے کے بعد، PRK پھیلاؤ میں کمی واقع ہوئی، اپوپٹوسس میں اضافہ ہوا اور S مرحلے میں داخل ہونے سے پہلے G1 مرحلے میں سیل سائیکل کو بلاک کر دیا گیا۔ یہ پایا گیا کہ ری ایکٹو آکسیجن پرجاتیوں اور میلونڈیالڈہائڈ کی سطح میں اضافہ ہوا ہے، جبکہ گلوٹاتھیون پیرو آکسیڈیز اور سپر آکسائیڈ خارج کرنے کی سطح میں کمی واقع ہوئی ہے۔ مزید برآں، سوزش والی سائٹوکائنز IL-1، IL-6 اور TNF- کی سطح میں نمایاں اضافہ ہوا ہے۔ اس طرح، Ang II نے آکسیڈیٹیو تناؤ کو متحرک کرکے اور اشتعال انگیز ردعمل کو فروغ دے کر PRKs کو نقصان پہنچایا۔ تاہم، جب PRKs کو EPCs کے ساتھ ہم آہنگ کیا گیا تھا، تو Ang II سے ہونے والے نقصان کو نمایاں طور پر کم کیا گیا تھا۔ موجودہ مطالعہ نے EPCs کے ذریعے خفیہ کردہ مائیکرو ویسکلز (MVs) کو اکٹھا کیا اور انہیں Ang II-حوصلہ افزائی PRKs کے ساتھ ہم آہنگ کیا، اور شناخت کیا کہ EPC-MVs نے PRKs پر اپنا حفاظتی اثر برقرار رکھا ہے۔ آخر میں، EPCs PRKs کو خفیہ MVs کے ذریعے Ang II کی حوصلہ افزائی سے ہونے والے نقصان سے بچاتا ہے۔

CISTANCHE گردے/ گردوں کی بیماری کو بہتر کرے گا۔
تعارف
ہائی بلڈ پریشر قلبی اور دماغی امراض کے واقعات اور ان سے وابستہ اموات کے لیے ایک خطرہ عنصر ہے (1)۔ دیگردےہائی بلڈ پریشر کا سبب بن سکتا ہے اور ہائی بلڈ پریشر کو پہنچنے والے نقصان کے ہدف والے اعضاء میں سے ایک ہیں (2)۔ دائمیگردے کی بیماری(CKD) گزشتہ دو دہائیوں (3,4) کے دوران دنیا بھر میں ہائی بلڈ پریشر والے افراد میں اموات میں اضافے کی ایک بڑی وجہ رہی ہے۔ اس طرح، ہائی بلڈ پریشر نیفروپیتھی کے علاج کو فروغ دینے اور اس کے پیتھولوجیکل میکانزم کا مطالعہ کرنے کی فوری ضرورت ہے۔ پچھلے مطالعات سے پتہ چلتا ہے کہ انجیوٹینسن II (Ang II) نے عروقی کو نقصان پہنچایا اور متعدد میکانزم کے ذریعے عروقی امراض میں کلیدی کردار ادا کیا، جیسے کہ apoptosis (5)، سیل سائیکل گرفتاری (6)، رد عمل آکسیجن پرجاتیوں (ROS) کی سطح میں اضافہ ( 7)، malondialdehyde (MDA) کے سراو کو بڑھا کر، اور glutathione peroxidase (GSH-Px) اور سپر آکسائیڈ dismutase (SOD) (8,9) کے سراو کو کم کرکے آکسیڈیٹیو تناؤ کے ردعمل کو فروغ دینا۔ Ang II سوزش سے متعلقہ عوامل کی پیداوار کو بھی فروغ دیتا ہے، جیسے IL-6، IL-1 اور TNF- (10-12)۔ لہذا وٹرو میں ہائی بلڈ پریشر کو ماڈل بنانے کے لیے Ang II-حوصلہ افزائی نقصان کا استعمال کیا گیا ہے، بشمول بنیادی چوہے میںگردہخلیات (PRKs) (13,14)۔
کے مریضوں کے لیےگردوں کی تقریبخرابی، endothelial خلیات کو پہنچنے والے نقصان اور تخلیق نو اور مرمت میں کمی پیریٹیوبلر مائیکرو ویسکلز (MVs) (15) کے نقصان کی بنیادی وجوہات ہیں۔ بون میرو سے اخذ کردہ اینڈوتھیلیل پروجینیٹر سیل (EPCs) اینڈوتھیلیل مرمت (16,17) کو فروغ دے سکتے ہیں۔ پچھلے مطالعات سے یہ بات سامنے آئی ہے کہ EPCs قلبی تخلیق نو کو بہتر بنا سکتے ہیں (18) اور انجیوجینیسیس (19) کو منظم کر سکتے ہیں، نیز شدید پر علاج کے اثرات مرتب کر سکتے ہیں۔گردوںاسکیمیا ریپرفیوژن انجری (20) اور مریضوں میںگردوں کی پیوند کاری(21)۔ تاہم، ہمارے بہترین علم کے مطابق، ہائی بلڈ پریشر نیفروپیتھی پر EPCs کے اثر کی پہلے اطلاع نہیں دی گئی ہے۔ ہم نے یہ قیاس کیا کہ EPCs میں ہائپر ٹینشن نیفروپیتھی کے خلاف حفاظتی اثر ہو سکتا ہے۔گردوںخلیات MVs جسم میں مختلف قسم کے خلیات، جیسے اپکلا خلیات، ٹیومر کے خلیات اور سٹیم سیلز کے ذریعے مسلسل خفیہ ہوتے ہیں، اور یہ جسم کے کئی رطوبتوں، جیسے خون، پیشاب اور دودھ میں موجود ہوتے ہیں، جہاں وہ حیاتیاتی افعال میں ثالثی کرتے ہیں (22)۔ جمع ہونے والے شواہد نے تجویز کیا ہے کہ EPCs کا حفاظتی اثر MVs (23,24) کی رہائی کے ساتھ قریب سے جڑا ہوا ہے، موجودہ مطالعے میں، EPC-MVs کے ہائی بلڈ پریشر نیفروپیتھی کے علاج کے لیے ممکنہ اطلاق کو حفاظتی اثرات اور میکانزم کی چھان بین کے ذریعے جانچا گیا تھا۔ جس کے ذریعے EPC-MVs Ang II-حوصلہ افزائی PRK چوٹ کے خلاف حفاظت کرتے ہیں، تاکہ ہائپر ٹینشن نیفروپیتھی کے علاج کے لیے حیاتیاتی نظریاتی بنیاد فراہم کی جا سکے۔
مطلوبہ الفاظ:EPC-MVs، ہائی بلڈ پریشر نیفروپیتھی، Ang II، ROS، MVs، سوزش، گردے، گردوں
مواد اور طریقے
جانور۔بیجنگ وائٹل ریور لیبارٹری اینیمل ٹیکنالوجی کمپنی لمیٹڈ (لائسنس نمبر SCXK، Guangdong، 2015-0063)۔ چوہوں کو ایک ایسے کمرے میں رکھا گیا تھا جس میں ایک مستقل درجہ حرارت اور نمی (درجہ حرارت، 23±2˚C؛ نمی، 50±10 فیصد)، 12‑h روشنی/تاریک چکر کے تحت چوہوں کے معیاری خوراک اور پانی تک رسائی کے ساتھ پولی اسٹیرین کا پنجرا۔ تمام جانوروں کے تجربات ہینان میڈیکل یونیورسٹی (ہائیکو، چین؛ منظوری نمبر HYLL-2021-053) کی اینیمل کیئر اینڈ یوز کمیٹی کے ذریعے منظور کیے گئے تھے، اور نیشنل انسٹی ٹیوٹ آف ہیلتھ کے رہنما خطوط (25) کے مطابق کیے گئے تھے۔

CISTANCHE کڈنی/رینل فنکشن کو بہتر کرے گا۔
PRKs کی تنہائی اور ثقافت۔پانی تک مفت رسائی والے WKY چوہوں نے تجربے سے پہلے 12 گھنٹے تک روزہ رکھا۔ ڈبلیو کے وائی چوہوں کو پینٹوباربیٹل سوڈیم (200 ملی گرام/کلوگرام جسمانی وزن) کے انٹرا پیریٹونیئل انجیکشن کا استعمال کرتے ہوئے ایتھانائز کیا گیا۔گردےaseptically ہٹا دیا گیا تھا، اور کے cortical حصہگردہایکسائز کیا گیا تھا اور ایک چھوٹے بیکر میں ٹرانسپلانٹ کیا گیا تھا۔ دیگردوںکارٹیکس کو ~1 mm3 کے ٹشو کے ٹکڑوں میں کاٹا گیا، PBS (Gibco؛ تھرمو فشر سائنٹیفک، انکارپوریٹڈ) کے ساتھ تین بار دھویا گیا، 1000 xg پر 25˚C پر 5 منٹ تک سینٹری فیوج کیا گیا اور سپرنٹنٹ کو ضائع کر دیا گیا۔ ٹشو کے ٹکڑوں کو 1 g/l کے آخری ارتکاز میں ٹائپ I کولیگنیس (Gibco؛ تھرمو فشر سائنٹیفک، انکارپوریٹڈ) میں شامل کیا گیا تھا، اور ٹشو کے ٹکڑے 37˚C پر 30 منٹ کے لیے ہضم کیے گئے تھے۔ 200 میش (0.075 ملی میٹر) سٹینلیس سٹیل کی سکرین کے ذریعے فلٹریشن کے بعد، خلیات کو Ficoll (Sigma-Aldrich؛ Merck KGaA) کثافت گریڈینٹ سینٹرفیوگریشن (26) کے ذریعے الگ کیا گیا۔ 2 منٹ کے لیے 1،000 xg پر 25˚C پر سینٹرفیوگریشن کے بعد، انٹرمیڈیٹ سسپنشن کو MEM/F12 میڈیم (Gibco؛ Thermo Fisher Scientific, Inc.) کے ساتھ ملایا گیا، 6‑وییل پلیٹ میں ٹیکہ لگایا گیا اور 5 فیصد CO2 کے تحت 37˚C پر مہذب۔ 24 گھنٹے کے بعد، میڈیم کو ہٹا کر ایک تازہ میڈیم سے تبدیل کر دیا گیا، اور غیر منسلکگردوںخلیات اور بافتوں کو ضائع کر دیا گیا. 48 گھنٹے کے بعد، میڈیم کو دوبارہ ہٹا دیا گیا، خلیات کو PBS کے ساتھ دو بار دھویا گیا اور PRKs (27,28) کے طور پر ظاہر کیا گیا۔ بنیادی تشکیل چوہے کے گلوومیرولر میسنجیئل خلیات تھے۔ PRKs کو تین نسلوں تک مہذب کیا گیا اور PRK کو قائم کرنے کے لیے Ang II (1 µM؛ Sigma-Aldrich؛ Merck KGaA) کے ساتھ 37˚C پر 24 گھنٹے تک علاج کیا گیا۔گردوں کا نقصانماڈل چوہے میں Ang II کی وجہ سے سوزشگردوںنلی نما اپکلا خلیوں کو انجام دیا گیا تھا جیسا کہ پہلے نیر ایٹ ال (29) نے بیان کیا تھا۔
PRKs کی شناخت امیونو فلوروسینس (IF) پرکھ کا استعمال کرتے ہوئے کی گئی۔پی بی ایس کے ساتھ تین بار کلی کرنے اور 4 فیصد پیرافارمیلڈہائیڈ کے ساتھ 25˚C پر 1 گھنٹے کے لیے ٹھیک کرنے کے بعد، خلیوں کو 2 گھنٹے کے لیے ٹرائٹن X‑100 کے ساتھ انکیوبیٹ کیا گیا (25˚C)، اس کے بعد 5 فیصد BSA (بیجنگ) Solar Science & Technology Co., Ltd.) 25˚C پر 30 منٹ کے لیے۔ اس کے بعد PRKs کو راتوں رات اندھیرے میں ‑SMA؛ 1 µg/ml؛ بلی نمبر ab7817؛ Abcam) اور ویمنٹن (1:250؛ بلی نمبر ab92547؛ Abcam) کے ساتھ 4˚C پر انکیوبیٹ کیا گیا۔ پی بی ایس کے ساتھ تین بار کلی کرنے کے بعد، خلیات کو الیکسا فلور® 488‑ (1:100؛ بلی نمبر ab150077؛ Abcam) یا 647‑لیبل والے (1:200؛ بلی نمبر ab150075؛ Abcam) ثانوی اینٹی باڈیز 37 پر لگائے گئے تھے۔ ˚C 1 گھنٹے کے لیے۔ پھر، خلیات کو DAPI (0.5 µg/ml؛ Beyotime Institute of Biotechnology) کے ساتھ 25˚C پر 5 منٹ تک داغ دیا گیا۔ آخر میں، تصاویر فلوروسینس مائکروسکوپ (میگنیفیکیشن، x400؛ Leica Microsystems GmbH) کا استعمال کرتے ہوئے حاصل کی گئیں۔
ای پی سی کی ثقافت اور شناخت۔چوہے کے فیمر اور ٹبیا کو الگ کر دیا گیا تھا اور ہر بون میرو ٹیوب کو جراثیم سے پاک پی بی ایس کے ساتھ فلش کیا گیا تھا۔ نتیجے میں مرکب کو سینٹرفیوج کیا گیا تھا (1,000 xg; 25˚C; 15 منٹ) اور ذرات کو MEM/F12 میڈیم میں دوبارہ معطل کر دیا گیا تھا۔ سیلز کو Ficoll (Sigma‑Aldrich؛ Merck KGaA) کثافت گریڈینٹ سینٹرفیوگیشن (1,000 xg; 25˚C; 20 منٹ) کے ذریعے الگ تھلگ کیا گیا تھا اور fibronectin (BD Biosciences) کے ساتھ لیپت 25‑cm2 کلچر فلاسک میں رکھا گیا تھا۔ خلیوں کو معیاری حالات (37˚C؛ 5 فیصد CO2) کے تحت ایک مکمل میڈیم میں برقرار رکھا گیا تھا۔ کلچر میڈیم کو 4 دن کے بعد تبدیل کیا گیا تھا، اور پیروکار خلیوں کو اضافی 3 دن (30) کے لیے کلچر کیا گیا تھا۔ ای پی سی کی شناخت کے لیے ڈیل کمپلیکس ایسٹیلیٹڈ کم کثافت لیپو پروٹین (Dil‑Ac-LDL) سٹیننگ (بیجنگ سولر سائنس اینڈ ٹیکنالوجی کمپنی لمیٹڈ) کا استعمال کیا گیا تھا۔ شریک ثقافت کے نظام کے لیے، PRKs (1x104) کو 24 گھنٹے کے لیے شریک کاشت کرنے والی پلیٹ (کارننگ، انکارپوریشن) کے نچلے چیمبر میں شامل کیا گیا تھا اور پھر Ang II (1 µM) یا 200 µl PBS اور EPCs (3x104) تھے۔ اوپری چیمبر میں شامل کیا گیا اور سیل فنکشن کا مزید تجزیہ کرنے سے پہلے 24 گھنٹے کے لئے 37˚C پر انکیوبیٹ کیا گیا۔ PRKs اور EPCs کے بہترین تناسب کی اسکریننگ کرتے وقت، سیل نمبر کا تناسب 2:1، 1:1، 1:2، 1:3، 1:4، 1:5، 1:6 اور 1:7 تھا۔
EPC-MVs کی تیاری. EPCs کو 7 دنوں کے لیے کلچر کیا گیا جیسا کہ پہلے بیان کیا گیا ہے (30)، PBS کے ساتھ دو بار دھویا گیا اور 12 گھنٹے کے لیے سیرم سے بھوکا رہا۔ اس کے بعد، کلچرڈ EPCs پر مشتمل MEM/F12 میڈیم کو اکٹھا کیا گیا اور 4˚C (1,000 xg; 15 منٹ) پر سینٹرفیوج کیا گیا، اور سپرنٹنٹ کو 4˚C (100,000 xg;) پر نکالا گیا۔ 60 منٹ) خفیہ شدہ EPC-MVs کو جمع کرنے کے لیے۔ Pon 812 epoxy رال (Structure Probe, Inc.) میں سرایت کرنے کے بعد، اسے راتوں رات 37˚C پر رکھا گیا۔ پھر، الیکٹران مائیکروسکوپ فکسیشن سلوشن (ووہان سروس ٹیکنالوجی کمپنی، لمیٹڈ) کو 4 گھنٹے کے لیے شامل کیا گیا، اور یورینیم ایسیٹیٹ (2 فیصد؛ ووہان سروس ٹیکنالوجی کمپنی، لمیٹڈ) اور لیڈ سائٹریٹ (ووہان سروس ٹیکنالوجی کمپنی، لمیٹڈ)۔ ) کو 25˚C پر 15 منٹ تک داغ دیا گیا تھا۔ MVs کی تصدیق ٹرانسمیشن الیکٹران مائکروسکوپی کے ذریعے ہوئی۔ شریک ثقافت کے نظام میں، 50 µg/ml EPC‑MVs (31) کو ٹرانس ویل پرکھ پلیٹ کے اوپری چیمبر میں شامل کیا گیا، اور پارکس کو نیچے والے چیمبر میں شامل کیا گیا جیسا کہ پہلے بیان کیا گیا ہے، اور 24 گھنٹے تک انکیوبیٹ کیا جاتا ہے۔
سیل پھیلاؤ پرکھ۔PRKs کو ٹرپسن کے ساتھ ہضم کیا گیا، 3x103 خلیات / کنویں کی کثافت پر 96‑کنویں پلیٹوں میں ٹیکہ لگایا گیا اور 24 گھنٹے تک مہذب بنایا گیا۔ 450 nm پر نظری کثافت کو 10 µl سیل کاؤنٹنگ کٹ‑8 ری ایجنٹ (CCK‑8؛ بیجنگ سولر سائنس اینڈ ٹیکنالوجی کمپنی لمیٹڈ) کا استعمال کرتے ہوئے 37˚C پر 60 منٹ کے لیے، مینوفیکچرر کی ہدایات کے مطابق، جانچنے کے لیے ماپا گیا۔ سیل کے پھیلاؤ کی شرح

CISTANCHE گردے/ گردوں کے درد کو بہتر کرے گا۔
سیل اپوپٹوس پرکھ۔مینوفیکچرر کی ہدایات کے مطابق، سیل اپوپٹوس پرکھ Annexin V‑FITC اپوپٹوس ڈیٹیکشن کٹ (BD Biosciences) کا استعمال کرتے ہوئے کی گئی تھی۔ PRKs کی کٹائی کی گئی، برف سے ٹھنڈے PBS (Gibco؛ Thermo Fisher Scientific, Inc.) کے ساتھ دو بار دھویا گیا اور 500 µl بائنڈنگ بفر میں دوبارہ معطل کر دیا گیا۔ دوبارہ معطل شدہ PRKs کو پھر اندھیرے میں 5 µl Annexin V‑FITC اور 5 µl PI کے ساتھ 23 ± 2˚C پر 15 منٹ تک انکیوبیٹ کیا گیا۔ سیل اپوپٹوسس کا اندازہ فلو سائٹومیٹری (FCM؛ FACSCanto II؛ BD FACSChorus™ سافٹ ویئر، ورژن: 1.0؛ BD بایوسینسز) کا استعمال کرتے ہوئے کیا گیا۔
EPC-MV اور PRK فیوژن۔یہ دیکھنے کے لیے کہ آیا EPC-MVs کو PRKs کے ساتھ ملایا گیا تھا، EPC-MVs کو شریک انکیوبیشن سے پہلے لپڈ میمبرین ایمبیڈڈ فلوروسینٹ ڈائی (PKH26) کے ساتھ لیبل لگایا گیا تھا۔ مختصراً، 50 µg/ml EPC‑MVs کو 2 ml PKH26 (2x10‑6 M؛ سگما-Aldrich؛ Merck KGaA) کے ساتھ ملایا گیا اور 5 منٹ کے لیے 23±2˚C پر ملایا گیا۔ لیبل والے مرکب کو 2 ملی لیٹر 1 فیصد BSA (v) میں شامل کیا گیا اور 100،000 xg پر 4˚C پر 60 منٹ تک سینٹری فیوج کیا گیا، پھر ٹھنڈے PBS سے دھویا گیا۔ بارش کو 1 ملی لیٹر MEM/F12 میڈیم میں معطل کیا گیا، PRKs میں شامل کیا گیا اور 24 گھنٹے کے لیے 37˚C پر انکیوبیٹ کیا گیا۔ آخر میں، 1 µg/ml DAPI کو 15 منٹ کے لیے 25˚C پر جوہری داغ لگانے کے لیے شامل کیا گیا۔ سیل امیجز فلوروسینس مائکروسکوپ (میگنیفیکیشن، x400؛ لائیکا مائیکرو سسٹم GmbH) کا استعمال کرتے ہوئے حاصل کی گئیں۔
سیل سائیکل پرکھ۔سیل سائیکل پرکھ سیل سائیکل ڈیٹیکشن کٹ (BD بایو سائنسز) کا استعمال کرتے ہوئے انجام دیا گیا تھا۔ EPCs یا PRKs (1x106 ) کی کٹائی کی گئی، PBS کے ساتھ دو بار دھویا گیا اور پھر 500 µl 70 فیصد آئس کولڈ ایتھنول میں 2 گھنٹے کے لیے 25˚C پر طے کیا گیا۔ اس کے بعد خلیوں کو ٹھنڈے پی بی ایس کے ساتھ دو بار دھویا گیا اور اندھیرے میں 37˚C پر 30 منٹ کے لئے PI (400 µl) اور RNase (100 µl) میں انکیوبیٹ کیا گیا۔ FCM (FACSCanto II) کا استعمال کرتے ہوئے PI سگنل کا پتہ چلا۔ G1، S اور G2 فیز میں سیلز کی فیصد کو شمار کیا گیا اور FlowJo سافٹ ویئر (ورژن 10.0.6؛ FlowJo LLC) کا استعمال کرتے ہوئے موازنہ کیا گیا۔
FCM کے ذریعے ROS پیمائش۔PRKs کو 60–70 فیصد سنگم پر مہذب کیا گیا اور ٹرپسنائزیشن کے ذریعے کاٹا گیا۔ تمام خلیوں کو 1.0 µM 2',7'‑dichlorodihydrofluorescein diacetate کے ساتھ 37˚C پر 15 منٹ تک انکیوبیٹ کیا گیا تھا۔ اس کے بعد خلیوں کو PBS کے ساتھ دو بار دھویا گیا اور FCM کے ذریعے ROS کا پتہ لگانے کے لیے تجزیہ کیا گیا تاکہ اتیجیت کے لیے 488 nm لیزر اور پتہ لگانے کے لیے 535 nm لیزر کا استعمال کیا جا سکے۔
ایلیساسینٹرفیوگریشن (1,000 xg; 25˚C; 5 منٹ) کے بعد، MDA، GSH‑Px، SOD اور سوزش کے عوامل IL‑6، IL‑ کی سطحوں کا تجزیہ کرنے کے لیے ہر ذیلی گروپ کے سیل سپرنٹنٹ کو جمع کیا گیا۔ 1 اور TNF- مینوفیکچرر کی ہدایات کے مطابق درج ذیل کٹس استعمال کی گئیں: مائیکرو ایم ڈی اے پرکھ کٹ (بلی نمبر BC0020؛ بیجنگ سولاربیو سائنس اینڈ ٹیکنالوجی کمپنی، لمیٹڈ)، GSH‑Px پرکھ کٹ (کیٹ نمبر۔ BC1195؛ بیجنگ سولاربیو سائنس اینڈ ٹیکنالوجی کمپنی، لمیٹڈ)، SOD سرگرمی کا پتہ لگانے والی کٹ (بلی نمبر BC0170؛ بیجنگ سولاربیو سائنس اینڈ ٹیکنالوجی کمپنی، لمیٹڈ)، چوہا IL‑1 ELISA کٹ (بلی نمبر RLB{ {13}}؛ R&D Systems, Inc.), چوہا IL‑6 Quantikine ELISA kit (cat. no. R6000B; R&D Systems, Inc.) اور چوہا TNF Quantikine ELISA کٹ (بلی نمبر RTA00; R&D Systems, Inc.) )۔
شماریاتی تجزیہ.تمام تجربات کو تین بار دہرایا گیا، اور تمام اعداد و شمار کو اوسط ± SD کے طور پر ظاہر کیا گیا ہے۔ SPSS سافٹ ویئر ورژن 21 کا استعمال کرتے ہوئے ڈیٹا کا تجزیہ کیا گیا۔{1}} (IBM Corp.) ایک طرفہ ANOVA اور Dunnett کے پوسٹ ہاک ٹیسٹ کا استعمال کرتے ہوئے متعدد گروپوں کے درمیان فرق کا اندازہ لگایا گیا۔ پی<0.05 was="" considered="" to="" indicate="" a="" statistically="" significant="">0.05>
نتائج
Identification of isolated EPCs and PRKs. The isolated EPCs were identified using Dil‑Ac‑LDL staining (Fig. 1A). Microscopic counting revealed that the degree of coincidence between red (Dil‑Ac‑LDL staining) and blue (nuclear staining with DAPI) fluorescence was >90 فیصد، اس بات کی تصدیق کرتے ہوئے کہ EPCs کو کامیابی کے ساتھ الگ تھلگ کر دیا گیا تھا۔ الگ تھلگ PRKs کا تجزیہ IF (vimentin/ ‑SMA) کے ذریعے کیا گیا۔ نتائج نے ظاہر کیا کہ PRKs میں vimentin/ ‑SMA کے اظہار کی سطح زیادہ اور مثبت تھی، جو PRKs کی کامیاب تنہائی کی تجویز کرتی ہے (تصویر 1B)۔
EPCs اور PRKs کا بہترین تناسب۔شریک ثقافت کے نظام میں PRKs/EPCs کے مختلف تناسب کے امتزاج کے اثر کا جائزہ لیا گیا، اور یہ پایا گیا کہ 1:3 کے تناسب سے اگائے جانے والے PRKs/EPCs میں 2 کے ساتھ اگائے جانے والے PRKs کے مقابلے میں پھیلاؤ کی شرح میں اضافہ نہیں ہوا: PRKs/EPCs کا 1، 1:1 یا 1:2 تناسب (تصویر 1C)۔ مزید برآں، EPCs (1:4، 1:5، 1:6 اور 1:7) کے بڑھتے ہوئے تناسب کے نتیجے میں EPCs (1:3) کے مقابلے PRK پھیلاؤ میں نمایاں اضافہ ہوا۔ لہذا، 1:3 PRKs/EPCs کا تناسب مزید مطالعات کے لیے منتخب کیا گیا تاکہ بعد کے تجربات میں ضرورت سے زیادہ EPCs سے ممکنہ مداخلت کو روکا جا سکے۔
Ang II-حوصلہ افزائی نقصان پر EPC شریک ثقافت کا اثر۔PRKs (1x104 ) کو ٹرانس ویل پلیٹ کے نچلے حصے میں 24 گھنٹے پہلے ٹیکہ لگایا گیا تھا۔ اوپری چیمبر میں کنٹرول گروپ میں 200 µl PBS اور تجرباتی گروپ میں 200 µl EPCs (3x104) تھے۔ ماڈل کرناگردے کا نقصان،1 µM Ang II کو نچلے حصے میں شامل کیا گیا۔ 24 گھنٹے کے بعد، PRKs کے پھیلاؤ کی شرح کی پیمائش کرنے کے لیے CCK-8 اور FCM اسسیس کیے گئے۔ EPCs کی غیر موجودگی میں Ang II حاصل کرنے والے PRKs میں نمایاں کمی واقع ہوئی تھی (P<0.05) proliferation="" rate="" (fig.="" 1d),="" and="" increased="" apoptosis="" rate="" (fig.="" 1e)="" and="" cell="" cycle="" arrest="" in="" the="" g1="" phase="" (fig.="" 1f)="" compared="" with="" the="" control="" group,="" while="" prks="" co‑cultured="" with="" epcs="" receiving="" ang="" ii="" showed="" the="" reverse="" effects.="" these="" results="" indicated="" that="" co‑culture="" with="" epcs="" can="" reduce="" the="" damage="" induced="" by="" ang="" ii="" in="" a="" rat="">0.05)>گردہسیل ماڈل.
EPCs PRKs کو Ang II کی حوصلہ افزائی سے ہونے والے نقصان سے بچاتے ہیں، EPCs کے ساتھ مل کر PRKs میں Ang II کے ذریعے آکسیڈیٹیو تناؤ کی سطحوں کی جانچ کی گئی۔ ایف سی ایم پرکھ کے نتائج سے پتہ چلتا ہے کہ Ang II میں نمایاں اضافہ ہوا (P<0.05) the="" levels="" of="" ros="" in="" prks="" in="" the="" absence="" of="" epcs,="" while="" prks="" co‑cultured="" with="" epcs="" had="" comparatively="" lower="" ros="" levels="" (fig.="" 2a).="" similarly,="" the="" elisa="" results="" indicated="" that="" the="" levels="" of="" secreted="" mda="" (fig.="" 2b)="" were="" increased="" and="" gsh="" and="" sod="" (fig.="" 2c="" and="" d)="" levels="" were="" decreased="" in="" prks="" receiving="" ang="" ii,="" while="" prks="" receiving="" ang="" ii="" and="" co‑cultured="" with="" epcs="">0.05)>

Figure 1. Recovery of PRKs by co‑culture with EPCs following injury induced by Ang II. (A) Confirmation of the isolation of EPCs via Dil‑Ac‑LDL staining. Magnification, x100. (B) Confirmation of the isolation of PRKs using an immunofluorescence assay. Magnification, x400. (C) CCK‑8 analysis of the effects of different proportions of co‑cultured EPCs on the proliferation of PRKs. NS P>0.05 بمقابلہ PRKs:EPCs، 2:1 گروپ؛ *پی<0.05 vs.="" prks:epcs,="" 2:1="" group.="" (d)="" cck‑8="" analysis="" of="" the="" effects="" of="" co‑cultured="" epcs="" on="" the="" proliferation="" rate="" of="" ang="" ii‑treated="" prks.="" fcm="" analysis="" of="" the="" effects="" of="" co‑cultured="" epcs="" on="" the="" (e)="" apoptosis="" and="" (f)="" cell="" cycle="" of="" ang="" ii‑treated="" prks.="" *="">0.05><0.05 vs.="" control;="" #="">0.05><0.05 vs.="" ang="" ii.="" ang="" ii,="" angiotensin="" ii;="" epcs,="" endothelial="" progenitor="" cells;="" prks,="" primary="" rat="">0.05>گردہخلیات ایف سی ایم، فلو سائٹومیٹری؛ CCK-8، سیل گنتی کٹ-8؛ Dil‑Ac‑LDL، Dil پیچیدہ acetylated کم کثافت لیپو پروٹین؛ او ڈی، آپٹیکل کثافت؛ ‑SMA، ‑ہموار پٹھوں کی ایکٹین؛ NS، اہم نہیں ہے۔ ان انزائمز کے سراو کے حوالے سے مخالف نتائج۔ اس وجہ سے ROS کی نسل Ang II کی حوصلہ افزائی سیل کو پہنچنے والے نقصان میں ملوث ہو سکتی ہے، اور EPCs کے ساتھ شریک ثقافت کے ذریعے اس کو بہتر بنایا جا سکتا ہے۔

Ang II سوزش والی سائٹوکائنز کے اخراج کو فروغ دے کر خلیوں کو بھی نقصان پہنچا سکتا ہے، جبکہ EPCs سوزش کو روک سکتی ہے (32)۔ اگلا، اس کی تحقیقات کی گئی کہ آیا Ang II PRKs میں سوزش والی سائٹوکائنز کے اخراج کو فروغ دیتا ہے، اور کیا EPCs سوزش والی سائٹوکائنز کے سراو کو روک کر اپنا حفاظتی کردار ادا کر سکتی ہے۔ Ang II کے اضافے سے PRKs میں IL-1، IL-6 اور TNF- کی رطوبت کو نمایاں طور پر بڑھا دیا گیا تھا۔ اس کے برعکس، PRKs میں EPCs کے ساتھ مل کر، IL‑1، IL‑6 اور TNF‑ (تصویر 2E‑G) کی سطحیں نسبتاً کم تھیں (P<0.05) than="" those="" in="" prks="" cultured="" alone.="" therefore,="" the="" damage="" induced="" by="" ang="" ii="" in="" prks="" was="" also="" associated="" with="" pro‑inflammatory="" cytokines,="" and="" co‑culture="" with="" epcs="" exerted="" protective="" effects="" by="" reducing="" the="" secretion="" of="" these="">0.05)>
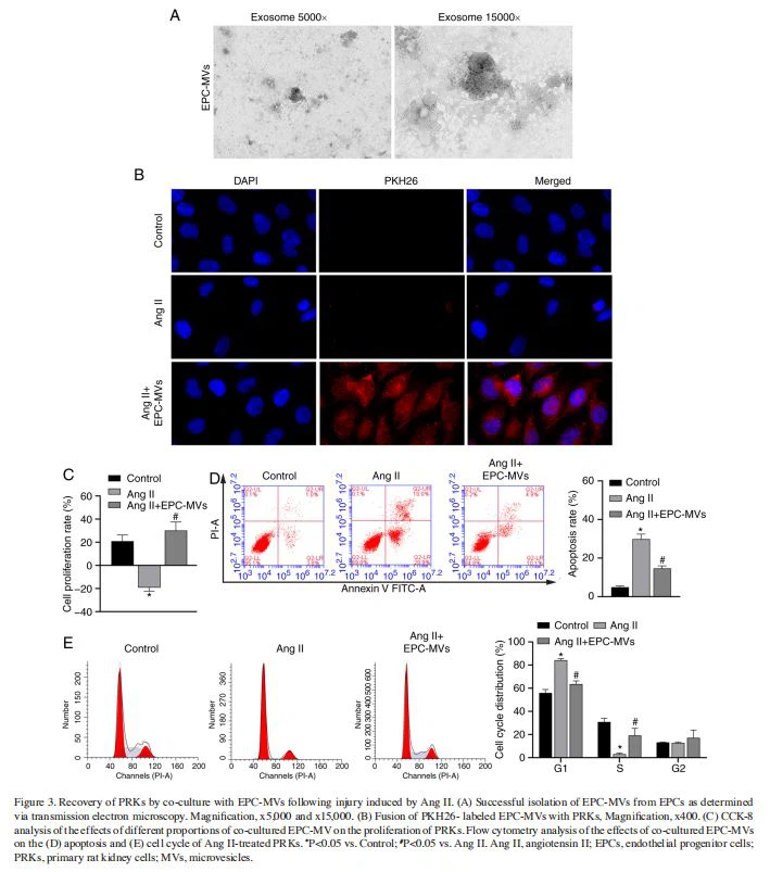
EPCs کا حفاظتی اثر MVs کے ذریعے لگایا جاتا ہے۔وہ طریقہ کار جن کے ذریعے EPCs Ang II- حوصلہ افزائی پر حفاظتی اثرات مرتب کرتے ہیں۔گردہEPCs (تصویر 3A) سے MVs کو الگ کر کے خلیوں کا مزید تجزیہ کیا گیا۔ EPC-MVs کو PKH26 کے ساتھ لیبل کیا گیا تھا اور Ang II کے ساتھ ایک Transwell پلیٹ میں PRKs میں شامل کیا گیا تھا، جیسا کہ پہلے بیان کیا گیا ہے۔ PRKs (تصویر 3B) کے سائٹوپلازم میں PKH26 فلوروسینس کا پتہ چلا، جس سے ظاہر ہوتا ہے کہ EPC-MVs کا PRKs کے ساتھ ملاپ ہو گیا ہے۔ پھر، یہ پایا گیا کہ Ang II کی حوصلہ افزائی سے پھیلاؤ کی شرح میں کمی آئی، G1 مرحلے میں apoptosis اور سائیکل گرفتاری کو فروغ دیا گیا، EPC-MVs (تصویر 3C‑E) کے ذریعے روکا گیا۔ EPCs کے ساتھ مل کر PRKs کی طرح، EPC-MVs کی موجودگی میں اگائے گئے اور Ang II کے سامنے آنے والے PRKs میں ROS اور MDA (تصویر 4A اور B) کی سطح کم ہوئی، GSH اور SOD کی سطح میں اضافہ ہوا (تصویر 4C اور D) اور Ang II گروپ کے مقابلے میں سوزش والی سائٹوکائنز IL-1، IL-6 اور TNF‑ (تصویر 4E-G) کے سراو میں کمی۔

بحث
ہمارے بہترین علم کے مطابق، موجودہ مطالعہ نے پہلی بار یہ ظاہر کیا ہے کہ EPCs PRKs کو Ang II کی حوصلہ افزائی سیل کو پہنچنے والے نقصان سے بچا سکتے ہیں۔ یہ حفاظتی اثر، کم از کم جزوی طور پر، MVs کے ذریعے ثالثی کیا جاتا ہے جو EPCs کے ذریعے خفیہ ہوتے ہیں اور شریک ثقافت کے دوران PRKs کے ساتھ مل جاتے ہیں۔ Ang II کے سامنے آنے والے PRKs میں افزودہ MVs کو شامل کرنے سے، یہ پتہ چلا کہ EPC-MVs اکیلے PRKs کو آکسیڈیٹیو تناؤ اور سوزش کو روک کر Ang II کی حوصلہ افزائی سے ہونے والے نقصان سے بچا سکتے ہیں۔ MVs کو میمبرین نینوڈیبرس (0.05‑1 µm) (33) کے طور پر بیان کیا گیا ہے، اور ایکٹیویشن، تناؤ یا اپوپٹوس کے بعد سیل کی سطح سے خارج ہو جاتے ہیں۔ مزید برآں، MVs مختلف سیل اقسام سے حاصل کیے جا سکتے ہیں، جیسے پلیٹلیٹس، اینڈوتھیلیل سیل، ای پی سی اور سفید خون کے خلیات (34,35)۔ MVs خلیے کی سطح کے مخصوص نشانات کا اظہار کرتے ہیں، جو کہ اصل خلیے اور ان کی تشکیل کے ساتھ مختلف ہوتے ہیں اور سوزش مخالف، anticoagulant اور angiogenic اثرات (36) استعمال کر سکتے ہیں۔ EPCs سے جاری کردہ MVs اپنے پیرنٹ سیل کی حیاتیاتی معلومات لے جا سکتے ہیں، اور اس طرح ٹارگٹ سیلز (33) پر اسی طرح کا کام کر سکتے ہیں۔ مثال کے طور پر، EPC-MVs Ang II-حوصلہ افزائی ہائپر ٹرافی اور apoptosis (28) سے کارڈیو مایوسائٹس کی حفاظت کرتے ہیں، اینڈوتھیلیل فنکشن اور انجیوجینیسیس (37) کو ریگولیٹ کرنے کی صلاحیت کو بہتر بناتے ہیں، اور آکسیڈیٹیو تناؤ (38) کی وجہ سے پیدا ہونے والے اینڈوتھیلیل dysfunction کو کم کرتے ہیں۔ تاہم، ہمارے بہترین علم کے مطابق، ہائی بلڈ پریشر نیفروپیتھی پر EPC-MVs کے اثر کی پہلے اطلاع نہیں دی گئی ہے۔ لہذا، موجودہ مطالعہ کا مقصد EPCs اور EPC-MVs کے ممکنہ حفاظتی اثرات کی تحقیقات کرنا ہے۔رینل سیل کی چوٹ.

موجودہ مطالعہ میں، Ang II کے ساتھ نقصان پہنچا کر PRK چوٹ کا ماڈل قائم کیا گیا تھا۔ پچھلی رپورٹس (26,39) سے ہم آہنگ، Ang II نے PRK پھیلاؤ کو کم کیا، apoptosis میں اضافہ کیا اور S مرحلے میں داخل ہونے سے پہلے G1 مرحلے میں سیل سائیکل کو گرفتار کر لیا۔ ان ہائی بلڈ پریشر سے متعلق مارکروں کی بنیاد پر، یہ نتیجہ اخذ کیا گیا تھا کہ Ang II-حوصلہ افزائی PRK ہائپر ٹینشن ماڈل کامیابی کے ساتھ قائم کیا گیا تھا۔ مزید برآں، یہ طے کیا گیا کہ EPCs کے ساتھ شریک ثقافت نے PRKs کو Ang II کی حوصلہ افزائی سے ہونے والے نقصان سے محفوظ رکھا۔ PRKs پلس Ang II کے ساتھ EPCs کے مشترکہ انکیوبیشن کے بعد، PRKs میں آکسیڈیٹیو تناؤ کے خامروں اور سوزش کے عوامل کی سطح میں کمی واقع ہوئی۔ اس طرح، ممکنہ طریقہ کار جن کے ذریعے EPCs PRKs پر اپنے حفاظتی اثرات مرتب کرتے ہیں ان میں آکسیڈیٹیو تناؤ اور سوزش کا ضابطہ شامل ہو سکتا ہے۔ ہمارے بہترین علم کے مطابق، موجودہ مطالعہ نے پہلی بار یہ ظاہر کیا ہے کہ EPCs Ang II-حوصلہ افزائی آکسیڈیٹیو تناؤ کے ردعمل اور PRKs میں سوزش کو بہتر بنا سکتے ہیں۔
EPCs مؤثر طریقے سے حفاظت کرتے ہیں۔گردوں کی تقریبCKD (40) میں اور عروقی سالمیت کو برقرار رکھنے اور اینڈوتھیلیل چوٹ (15) کی مرمت کے ساتھ ساتھ عروقی رساو کو کم کرنے، اعضاء کے کام کو بہتر بنانے اور سیپسس (41) میں بقا کی شرح کو بڑھانے میں اہم کردار ادا کرتا ہے۔ جمع ہونے والے شواہد سے پتہ چلتا ہے کہ EPCs MVs (37,42,43) کے سراو کے ذریعے حفاظتی کردار ادا کر سکتے ہیں۔ PRKs میں EPC-MVs کے حفاظتی اثر کو جانچنے کے لیے، EPC-MVs کو الگ تھلگ کیا گیا اور PKH26 کے ساتھ لیبل لگایا گیا، اور پھر لیبل والے MVs کو PRKs پلس Ang II کے ساتھ مل کر لگایا گیا۔ EPC-MVs کو PRKs کے ساتھ ملایا گیا اور Ang II کی وجہ سے آکسیڈیٹیو تناؤ کے ردعمل اور سوزش کو نمایاں طور پر روکا، اور یہ نتائج Fu et al (44) سے ملتے جلتے ہیں۔ آکسیڈیٹیو تناؤ کے خامروں کی سطح پر EPC-MVs کا روکنے والا اثر صرف EPCs سے زیادہ تھا۔ اس کی وجہ EPC-MVs کے ساتھ علاج کیے جانے والے PRKs میں زیادہ ارتکاز میں موجود MVs سے منسوب کی جا سکتی ہے جو EPCs کے ساتھ ہم آہنگی والے لوگوں کی نسبت ہے۔ ان نتائج سے پتہ چلتا ہے کہ Ang II-حوصلہ افزائی سیل نقصان کے خلاف PRKs پر EPCs کا حفاظتی اثر خفیہ MVs پر منحصر ہوسکتا ہے۔ موجودہ مطالعے کی ایک حد یہ ہے کہ ممکنہ طریقہ کار جن کے ذریعے EPC-MVs مائیکرو آر این اے/ایم آر این اے/سگنل کی نقل و حمل کے محور کو منظم کرتے ہیں ان کی پوری طرح جانچ نہیں کی گئی۔ وہ کردار اور طریقہ کار جن کے ذریعے EPC-MVs کے خلاف تحفظ فراہم کرتے ہیں۔گردے کا نقصانہائی بلڈ پریشر نیفروپیتھی کے جانوروں کے ماڈل میں جانچا جانا چاہئے، جو مستقبل کی تحقیق کے لیے ایک امید افزا سمت ہے۔ آخر میں، موجودہ مطالعہ نے یہ ظاہر کیا کہ EPCs PRKs کو Ang II کی حوصلہ افزائی آکسیڈیٹیو تناؤ اور MVs کے سراو کے ذریعے بڑھتی ہوئی سوزش سے بچا سکتے ہیں۔ یہ ہائی بلڈ پریشر نیفروپیتھی کے علاج کے لیے ایک نئی سمت فراہم کرتا ہے اور مطالعہ کے لیے ایک ان وٹرو ماڈل قائم کرتا ہے۔گردے کی چوٹ.

